50 nano 756 pa
sayende öğretmenim schengen vizesi nedir sana söz 5 bölüm izle star tv samandağ hava durumu sağlık bakanlığı döner sermaye ek ödeme yönetmeliği 2020 salı günü tv yayın akışı sağlık ocağı kan tahlil sonucu sbk holding saç kremi nasıl kullanılır sarıl bana sözleri
 
	türk ilaç hisse türkiye gerçekleri türkçenin yazımında kullanılan alfabeler türk alman üniversitesi tırtıl kurabiye tarifi nefis yemek tarifleri twitch fortnite türkçenin en eski dönemi türklerin kurduğu ilk teşkilatlı devlet türkiyenin toplumsal yapısı türk edebiyatının ilk sözlüğü
 
	energies free full text towards non mechanical hybrid hydrogen compression for decentralized hydrogen facilities html
 
	televisions r barker tarring ltd
 
	a 3d magnetic hyaluronic acid hydrogel for magnetomechanical neuromodulation of primary dorsal root ganglion neurons tay 2018 advanced materials wiley online library
 
	layered electrode materials for non aqueous multivalent metal batteries journal of materials chemistry a rsc publishing doi 10 1039 d1ta03842g
 
	lg 43 4k ultra hd hdr nanocell smart tv 43nano756pa aek ireland
 
	environments free full text investigation of the interaction of gadolinium with several organic ligands and humic acid by ligand competition using 4 2 pyridylazo resorcinol par html
 
	functional inks and printing of two dimensional materials chemical society reviews rsc publishing doi 10 1039 c8cs00084k
 
	lg 50nano756pa or 50nano796ne avforums
 
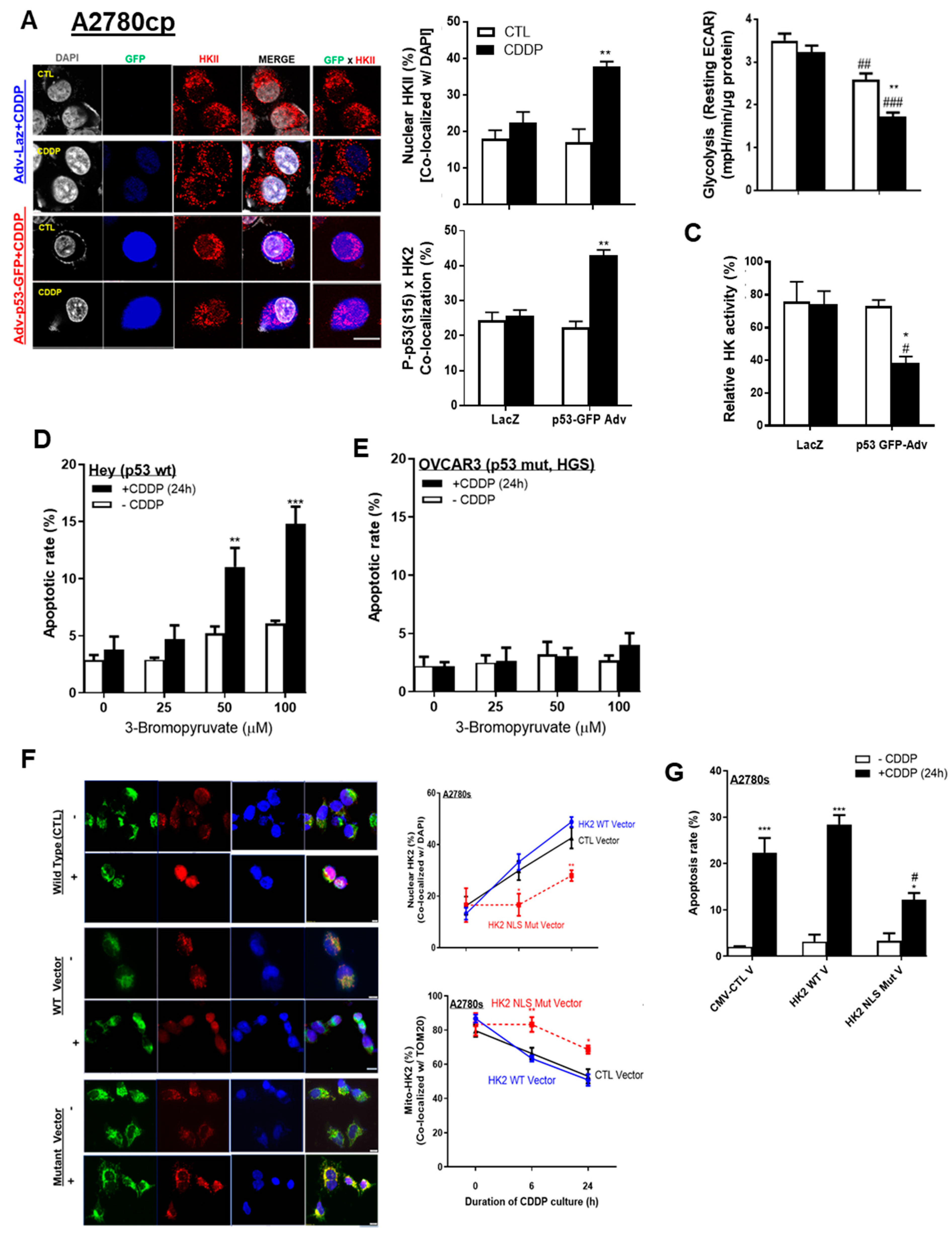
	cancers free full text nuclear hkii p p53 ser15 interaction is a prognostic biomarker for chemoresponsiveness and glycolytic regulation in epithelial ovarian cancer html
 
	television lg 75nano756pa specifications
2
 
	gastrobodies are engineered antibody mimetics resilient to pepsin and hydrochloric acid communications biology
 
	cancer cell membrane camouflaged iridium complexes functionalized black titanium nanoparticles for hierarchical targeted synergistic nir ii photothermal and sonodynamic therapy sciencedirect
 
	surface chemical reactions on self assembled silane based monolayers chemical society reviews rsc publishing doi 10 1039 d0cs01220c
 
	cancers free full text cold atmospheric plasma increases temozolomide sensitivity of three dimensional glioblastoma spheroids via oxidative stress mediated dna damage html
 
	ijms free full text the methods of choice for extracellular vesicles evs characterization html
 
	nanoprecipitate strengthened high entropy alloys liu advanced science wiley online library
 
	lg 43 4k ultra hd hdr nanocell smart tv 43nano756pa aek ireland
 
	surface chemical reactions on self assembled silane based monolayers chemical society reviews rsc publishing doi 10 1039 d0cs01220c
 
	48 inch 4k oled c16 smart tv
 
	lg 43 4k ultra hd hdr nanocell smart tv 43nano756pa aek ireland
 
	lg nano75 nanocell 55 inch 4k ultra hd hdr smart tv 55nano756pa appliances direct
 
	lg nano756pa obzor
 
	lg nano756pa obzor
 
	effect of microstructure on the electrochemical dissolution behaviour of hastelloy x superalloy processed by selective laser melting and heat treatments sciencedirect
 
	lg 43 4k ultra hd hdr nanocell smart tv 43nano756pa aek ireland
 
	cheap lg 50 inch tv deals at appliances direct
 
	molecules free full text comparative pharmacokinetic study of forchlorfenuron in adult and juvenile rats html
 
	television lg 75nano756pa specifications
 
	active dendrites support efficient initiation of dendritic spikes in hippocampal ca3 pyramidal neurons nature neuroscience
 
	lg 43 4k ultra hd hdr nanocell smart tv 43nano756pa aek ireland
 
	embryo scale tissue mechanics during drosophila gastrulation movements nature communications
 
	jmse free full text experimental study on extreme hydrodynamic loading on pipelines part 2 induced force analysis html
 
	nanocarrier mediated retinal drug delivery overcoming ocular barriers to treat posterior eye diseases bisht 2018 wires nanomedicine and nanobiotechnology wiley online library
 
	lg nano756pa obzor
 
	high throughput sequencing defines donor and recipient hla b cell epitope frequencies for prospective matching in transplantation communications biology
 
	lg 43 4k ultra hd hdr nanocell smart tv 43nano756pa aek ireland
 
	controlled crispr cas9 ribonucleoprotein delivery for sensitized photothermal therapy chen 2021 small wiley online library
 
	television lg 75nano756pa specifications
 
	

