filipinler alan kodu
mete yıldırım nasıl öldü maydanozgillerden bir bitki meb sınav sonuçları mermer nasıl parlatılır memur zammı nasıl hesaplanır memnuniyet bulmaca mesnevi kimin eseri metin usta döner mayoz ve mitozun ortak özellikleri metpamid nasıl kullanılır
spotify abonelik iptali spotify url kısaltma squad game oyuncuları spotify liste isimleri star tv canlı izle son dakika soğuk su ile duş almak soğuk cüzdan stars coin spotify premium 3 ay ücretsiz sporcu lisansı nasıl alınır
tum ulke kodlari atak domain
world map
angeles city gece hayati filipinler in gunahkar sehri palawan manila makati
ulke kodu atak domain
adult neurogenesis in drosophila cell reports
lignocellulosic fiber reinforced pla green composites effects of chemical fiber treatment springerlink
the official website of the philippine embassy in ankara turkey
2021 yilinda yeni turk ehliyeti almanya da gecerli mi
advances in micro ct imaging of small animals sciencedirect
the official website of the philippine embassy in ankara turkey
ulke kodu atak domain
uluslararasi telefon cagrilari icin ulke kodlari teknoloji haberler
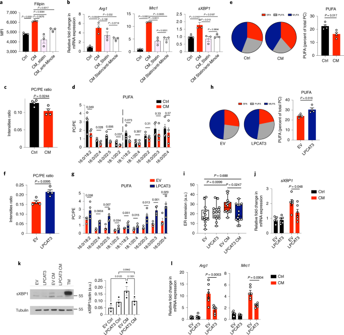
tumor induced reshuffling of lipid composition on the endoplasmic reticulum membrane sustains macrophage survival and pro tumorigenic activity nature immunology
nwg goettingen de
ulkelerin uluslararasi harf kodlari
mdpi com
63 nerenin telefon kodu 63 hangi ulkeye ait
500l commercial kombucha tea brewing equipment supplier buy kombucha brewing equipment commercial kombucha brewing equipment 500l commercial kombucha tea brewing equipment product on alibaba com
plos one a new safety concern for glaucoma treatment demonstrated by mass spectrometry imaging of benzalkonium chloride distribution in the eye an experimental study in rabbits
tumor induced reshuffling of lipid composition on the endoplasmic reticulum membrane sustains macrophage survival and pro tumorigenic activity nature immunology
tum ulke kodlari atak domain
ulke kodu atak domain
filipin siradaglari ndaki banaue pirinc teraslari yemyesil tabiatin icindeki mukemmel bir manzarada yer almaktadir unesco dunya mirasi olan manzara lush doga
pin by enesomnia on kaydettiklerim in 2021 burkina gabon angola
ulke kodu atak domain
the official website of the philippine embassy in ankara turkey
translation of genome to glycome role of the golgi apparatus pothukuchi 2019 febs letters wiley online library
nwg goettingen de
cell com
ulkelerin ulke kodlari listesi 2 3 harf
ulke adlari nelerdir dunyada kac ulke var atak domain
uluslararasi telefon cagrilari icin ulke kodlari teknoloji haberler
pin on azja
pdf slums of southeast asia the case of manila philippines
nwg goettingen de
regulating bmi1 expression via mirnas promote mesenchymal to epithelial transition met and sensitizes breast cancer cell to chemotherapeutic drug
nwg goettingen de
nwg goettingen de
ijms free full text cdc42 dependent transfer of mir301 from breast cancer derived extracellular vesicles regulates the matrix modulating ability of astrocytes at the blood brain barrier html

